Abstract
Background
High telomerase activity represents a critical feature of hematopoietic stem cells. Excessive shortening of telomere length (TL) due to replicative stress may be - in analogy to many solid tumors - a hallmark of myeloid neoplasia (MN). Also, telomeric footprints in leukemic genomes may vary between various subtypes corresponding to the differentiation arrest at various stages of hematopoietic ontogeny or specific molecular defects. Critical TL shortening has been associated with genomic instability and accelerated acquisition of genomic lesions leading to a more aggressive phenotype. These processes have not been systematically studied in MN, especially AML.
Aim
By taking advantage of next-generation sequencing to assay both molecular features and TL within large cohorts of patients, we tested the hypothesis that TL shortening is excessive in highly proliferative MN, but that distinct invariant differences characterize genetic subtypes.
Methods
Our cohort included AML (N=734), MDS (N=701), healthy controls (HC) (N=11) and PNH (N=102) serving as clonal non-malignant controls. All patients were diagnosed according to WHO standards before being subjected to transcriptome (WTS) and genome (WGS, 100x) sequencing. To retrieve TL characteristics and telomere repeat heterogeneity from WGS data, we used TelomereHunter (TH). In parallel, we performed C-Circle assays. Patients were annotated for clinical features and analyzed for genetic/transcriptomic patterns.
Results
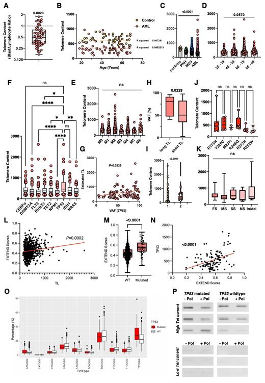
For a subset of patients for whom corresponding benign lymphocyte DNA was available a significant TL shortening in blasts vs control lymphocytes (A; P=.0023) was detected. While age correlation was established in controls, despite a trend, in MN age did not significantly affect TL (B) and thus subsequent comparisons were not adjusted for age. Next, we studied a cohort of patients with AML, MDS, PNH and HC and found that TL shortening was an overarching finding in AML, MDS and PNH as compared to HC (C). Since no matched DNA was available as reference, we examined the distribution of TL across different age cohorts, AML patients divided according to age cohorts harbored TL in a similar range (D, P=.057). Classic morphologic (E) or cytogenetic subtypes AML exhibited no difference. Similarly, no differences were found between high and low risk MDS patients (not shown). The variability of TL ranges suggested that there may be molecular factors which affect individual TL. When we compared TL grouped according to frequent mutations, only TP53 mutations were associated with longer TL (F, P<.0001). A significant positive correlation (G, P=.021) between TL and TP53 clonal burden was found; samples with the longest vs shortest TL showed significantly higher TP53 VAF (H, P=.0229). In analogy, the presence of multiple TP53 mutations (putative biallelic inactivation) showed longer TL than single hits but no association was found between the nature of mutations and TL (I, J, K). Availability of WTS data allowed us to assess the telomerase activity using the EXTEND score (ES) which has been shown to assess telomerase activity. Indeed, the ES was correlated with TL (L) and TP53 mutant status was associated with a higher ES compared to WT samples (M, P<.0001). Similarly, because of the compensatory upregulation of TP53 in mutant cases, we have also found that TP53 mRNA levels correlated with ES (N P<.0001). Another explanation of TL increase could be the occurrence of alternative lengthening (ALT). TH software allows for estimation of the abundance of specific telomeric repeats. Singleton analysis showed that increase in telomere repeats variants (TTTGGG, O, P=.003) was related to mutations in TP53 arguing against the involvement of ALT. The final confirmation that TL extension was not due to ALT was provided by C-Circle assays. When C-Circle assays were performed for samples with a high/low TL and mutant/WT TP53, none of the subgroups was identified as ALT + (P).
Conclusion
We stipulate that TL measurements using NGS will be helpful to investigate pathophysiological features associated with TL shortening. Availability of therapies targeting the telomere machinery (Imetelstat) may offer an opportunity for personalized therapy beyond MPN, its current indication. It remains to be tested whether long TL associated with TP53 mutations can serve as marker of sensitivity or resistance to these agents.
Haferlach: MLL Munich Leukemia Laboratory: Other: Part ownership. Kern: MLL Munich Leukemia Laboratory: Other: Part ownership. Haferlach: MLL Munich Leukemia Laboratory: Other: Part ownership. Maciejewski: Regeneron: Consultancy; Bristol Myers Squibb/Celgene: Consultancy; Alexion: Consultancy; Novartis: Consultancy.

This feature is available to Subscribers Only
Sign In or Create an Account Close Modal